欢迎来到乐鱼网页版登录入口网站!

² 研究背景
乳腺癌是全球女性癌症死亡的首要病因,手术联合化疗/放疗是标准治疗方案,但治疗后耐药频发且机制未明。细胞毒疗法在杀伤肿瘤细胞的同时,会释放大量损伤相关分子模式(DAMPs),这些危险信号虽可激活抗肿瘤免疫,却也常诱导免疫抑制微环境,最终削弱疗效。近年来,中性粒细胞胞外诱捕网(NET)及其DNA成分(NET-DNA)被证实参与肿瘤进展,但其在化疗/放疗抵抗中的功能角色、临床意义及上下游调控机制仍不清楚。
现有靶向NET-DNA的策略(如DNase I降解)虽可抑制转移,但存在非特异性切割DNA、损害宿主免疫防御等局限。因此,亟需明确治疗诱导NET-DNA促进耐药的精确机制,并识别可干预的关键节点。本研究假设NET-DNA通过特异性受体激活癌细胞上皮-间质转化(EMT)程序从而降低治疗敏感性,旨在阐明NET形成的上游驱动信号及癌细胞感知NET-DNA的下游效应通路,为开发精准、低毒的联合干预策略提供理论依据。
² 研究结果
1. 化疗和放疗促进乳腺癌中NET的生成
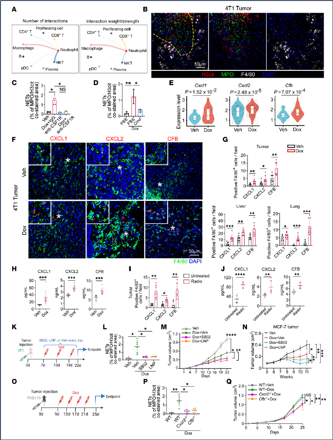
研究者首先对4T1移植瘤进行scRNA-Seq,发现多柔比星(DOX)处理后瘤内中性粒细胞比例显著升高,其转录特征显示NET形成通路(NETosis)富集最明显。免疫荧光进一步验证化疗组瘤内Ly6G+中性粒细胞浸润增加,且H3cit与MPO共定位的NET结构增多,血清MPO-DNA复合物水平同步上升。该现象具有普适性:在激素受体阳性MCF-7模型、HER2富集型MMTV-PyMT自发瘤模型以及接受新辅助化疗的81例患者配对活检标本中,治疗后NET表达均显著上调。放疗同样提升瘤内NET水平,且乳腺癌患者放疗后转录组数据及Lewis肺癌公共数据均显示中性粒细胞评分与NET通路增强。综上,化疗/放疗通过激活NETosis程序,在原发瘤、转移灶及外周血中系统性增加NET负荷。
2.NET生成增强削弱化疗和放疗疗效
通过公共数据集GSEA分析,耐药肿瘤中NET形成通路显著上调;对233例接受新辅助化疗(NAC)的患者队列进行Kaplan-Meier分析,高NET组总生存期(OS)和无病生存期(DFS)均显著缩短,多因素Cox回归确认其为独立预后因子。功能上,DNase I降解NET-DNA或利用Pad4⁻/⁻小鼠(NET生成缺陷)联合多柔比星/放疗,使4T1和MCF-7模型肿瘤体积较单药组再缩小40–60%,肺肝转移灶减少>50%,凋亡指数提升2倍以上。临床转化层面,高NET患者对NAC客观反应率降低,且在HR+亚型中预后价值更突出。这些数据证实NET不仅是耐药标志物,更是可直接干预的功能性靶点。

3. 巨噬细胞来源的CXCL1/2和CFB在化疗/放疗下促进中性粒细胞浸润与NETosis
scRNA-Seq细胞通讯分析显示巨噬细胞与中性粒细胞互作权重最强,空间定位显示NET聚集于巨噬细胞富集区。清除巨噬细胞(抗CSF1R抗体或氯膦酸盐)后,多柔比星诱导的Ly6G+细胞浸润和NET生成减少60%以上。机制上,化疗后巨噬细胞CXCL1/2与补体因子B(CFB)表达上调3–5倍,CXCR2抑制剂SB225002或CFB抑制剂LNP023联用使瘤内NET下降55%和48%,肿瘤生长分别再抑制42%与38%。Cxcr2⁻/⁻和Cfb⁻/⁻基因敲除小鼠进一步验证该通路必要性,且抑制该轴可减少肺/肝转移灶形成。因此,巨噬细胞通过分泌CXCL1/2和CFB,构成治疗诱导NET扩增的关键驱动环路。

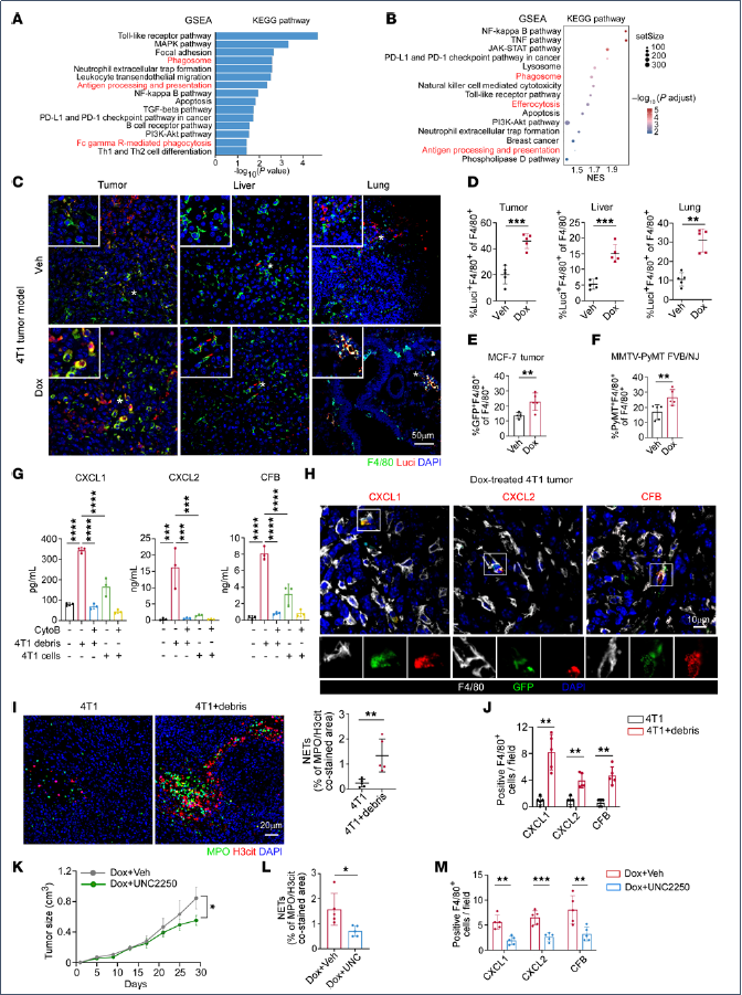
4. 巨噬细胞通过吞噬治疗诱导的肿瘤碎片促进CXCL1/2和CFB表达及NETosis
scRNA-Seq显示化疗后巨噬细胞“吞噬体”和“FcγR介导的吞噬”通路富集,体内成像证实Luci⁺/GFP⁺/PyMT⁺肿瘤碎片被F4/80⁺巨噬细胞吞噬比例增加2–3倍。体外实验表明,肿瘤碎片刺激使骨髓来源巨噬细胞(BMDM)分泌CXCL1/2和CFB提升4–6倍,而细胞松弛素B(CytoB)抑制肌动蛋白聚合或MerTK抑制剂UNC2250阻断吞噬后,该效应被逆转70%以上。体内联合UNC2250与化疗,使瘤内吞噬碎片巨噬细胞减少50%,NET密度同步下降,肿瘤生长延缓。将肿瘤碎片与活细胞共注射可增强NET形成,证实碎片是激活巨噬细胞炎症程序的危险信号,从而桥接治疗损伤与NET扩增。

5. 肿瘤碎片中的CTSC蛋白在化疗后促进NETosis
通过交叉筛选耐药肿瘤与scRNA-Seq数据,发现CTSC在两者中均上调;敲低CTSC使碎片诱导的炎症因子表达降低60%以上。机制上,重组CTSC蛋白直接刺激巨噬细胞,通过TLR4/TRIF(而非MyD88)途径促进p65核转位,激活NF-κB。TLR4与RAB5在早期内体共定位,证实内体TLR4识别CTSC。临床数据支持其相关性:乳腺癌瘤内CTSC表达高于正常组织,且高CTSC患者接受化疗后生存期缩短。体内敲低肿瘤细胞CTSC联合化疗,使瘤体积缩小55%,NET密度下降50%,从而确立CTSC为治疗损伤感知与NET扩增的关键介质。

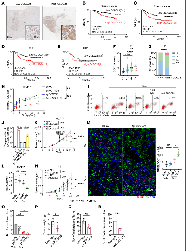
6. NET通过CCDC25促进乳腺癌治疗抵抗
临床队列分析显示,瘤内CCDC25高表达与HR+患者NAC后DFS/OS缩短及病理完全缓解率降低相关。体外NET刺激使CCDC25⁺的MCF-7和T47D细胞对多柔比星IC50升高,E-cadherin下降,Vimentin/N-cadherin增加,而敲除或中和CCDC25可逆转EMT并恢复药物敏感性。体内实验证实,CCDC25敲除的MCF-7移植瘤或4T1模型在化疗/放疗下肿瘤体积分别缩小70%和50%,凋亡指数提升2.5倍,但瘤内NET总量无变化,表明CCDC25作用位于NET下游。MMTV-PyMT模型中,抗CCDC25中和抗体联合化疗显著抑制肿瘤生长及肺肝转移,为靶向该受体提供直接证据。

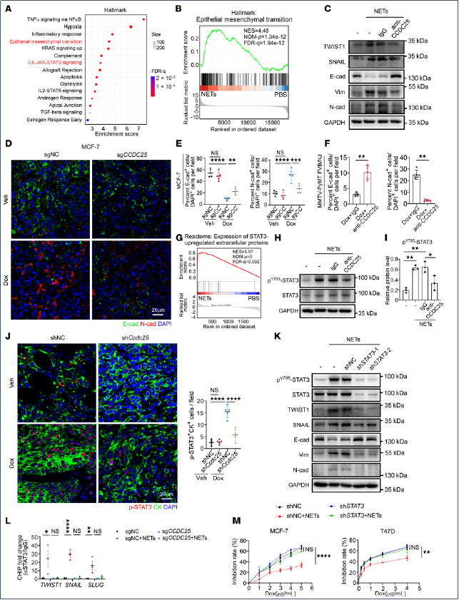
7. NET-CCDC25相互作用通过STAT3激活和EMT促进肿瘤细胞耐药
RNA-Seq显示NET处理后MCF-7细胞EMT通路富集度居首,且STAT3靶基因集同步上调。Pull-down/质谱鉴定PKM2为CCDC25结合蛋白;NET刺激后PKM2核转位增加,与STAT3 Tyr705磷酸化及TWIST1、SNAIL启动子结合呈正相关。CCDC25敲除使STAT3核结合能力下降。功能上,敲低STAT3或使用抑制剂Stattic可阻断NET诱导的EMT标志物转换,并恢复MCF-7对多柔比星敏感性。PKM2抑制剂Shikonin阻止其核定位,也抑制STAT3磷酸化及EMT。因此,NET-DNA结合CCDC25后招募PKM2入核,进而磷酸化STAT3,驱动EMT转录程序,形成完整的“NET-CCDC25-PKM2-STAT3-EMT”耐药轴。

² 研究结论
化疗和放疗通过“肿瘤碎片→巨噬细胞吞噬CTSC→TLR4/TRIF/NF-κB→ CXCL1/2/CFB”信号级联,显著增加瘤内及转移灶的NET形成。释放的NET-DNA与癌细胞膜受体CCDC25结合,经PKM2介导STAT3磷酸化,激活EMT程序,导致乳腺癌尤其是HR+亚型对治疗耐受。靶向阻断CCDC25、CXCR2或CFB可在保留宿主免疫防御的同时,显著增强化疗/放疗疗效,为临床克服耐药提供了新的组合策略和可干预的生物标志物。

Li H, Zhang Y, Lin J, Zeng J, Liang X, Xu L, Li J, Zhong X, Liu X, Liu Z, Yang X, Zhang Y, Wang S, Song E, Nie M, Yang L. Tumor-derived neutrophil extracellular trap-associated DNA impairs treatment efficacy in breast cancer via CCDC25-dependent epithelial-mesenchymal transition. J Clin Invest. 2026 Jan 2;136(1):e190557. doi: 10.1172/JCI190557. PMID: 41480760; PMCID: PMC12721893.