欢迎来到乐鱼网页版登录入口网站!《Molecular Cell》是一本旨在发表细胞生物学、分子生物学及相关交叉领域的突破性原创研究与权威综述,是该领域国际公认的核心期刊之一。该期刊创刊于1997年,由CELL PRESS出版商出版,出版周期Semimonthly。

影响因子:16.6
期刊ISSN:1097-2765
分区:中科院1区。
发文量:329/年
自引率:4.10%
平均审稿速度: 约1月
一、 研究背景
肿瘤抑制蛋白p53在维持基因组完整性和抑制肿瘤发生中发挥着核心作用,它主要通过转录调控参与细胞周期调控和DNA损伤修复的基因来实现其功能。当细胞遭受不可逆损伤时,p53可触发多种形式的程序性细胞死亡以清除这些细胞,例如其促凋亡功能已被充分证实。近年来,p53也被发现是铁死亡的关键调节因子。
铜死亡是一种新近被发现的、依赖于铜并主要影响依赖线粒体代谢的细胞的细胞死亡形式。已有多想研究提示p53可能在调控铜死亡中扮演角色。首先,p53是重要的糖酵解调节因子,它抑制糖酵解但促进TCA循环和氧化磷酸化。其次,p53可能促进铁硫簇的生物合成,而铁硫簇在铜死亡过程中会发生降解。最后,p53还控制着谷胱甘肽的生物合成,后者不仅是有效的抗氧化剂,也是天然的铜螯合剂。尽管上述研究暗示了p53与铜死亡之间可能存在联系,但p53如何控制铜死亡以及参与此过程的具体因子仍不清楚。
二、 研究结果
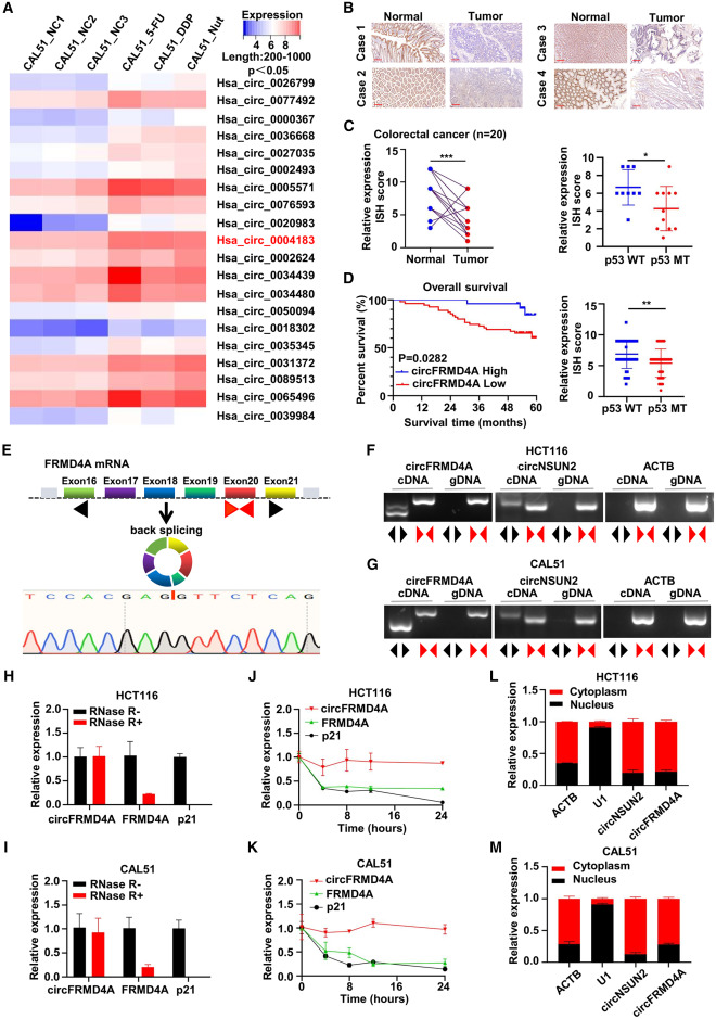
1、 circFRMD4A的鉴定与特征
研究人员对野生型 p53 阳性 CAL51 细胞经 5-FU、顺铂或 Nutlin-3 处理后行表达芯片分析,发现 1165 种 200-1000 核苷酸的 circRNA 显著上调(p<0.05),其中 hsa_circ_0004183(命名为 circFRMD4A)在三种野生型 p53 细胞系中均被 Nutlin-3 诱导上调;临床结果提示,其在结直肠癌、乳腺癌组织中低表达,与结直肠癌患者不良预后相关,且 p53 野生型样本中表达更高;基因组分析证实其由 FRMD4A 外显子 16-21 反向剪接形成,经测序等验证为环状结构,具备抗 RNase R 降解、稳定性高、定位于细胞质等 circRNA 典型特征。


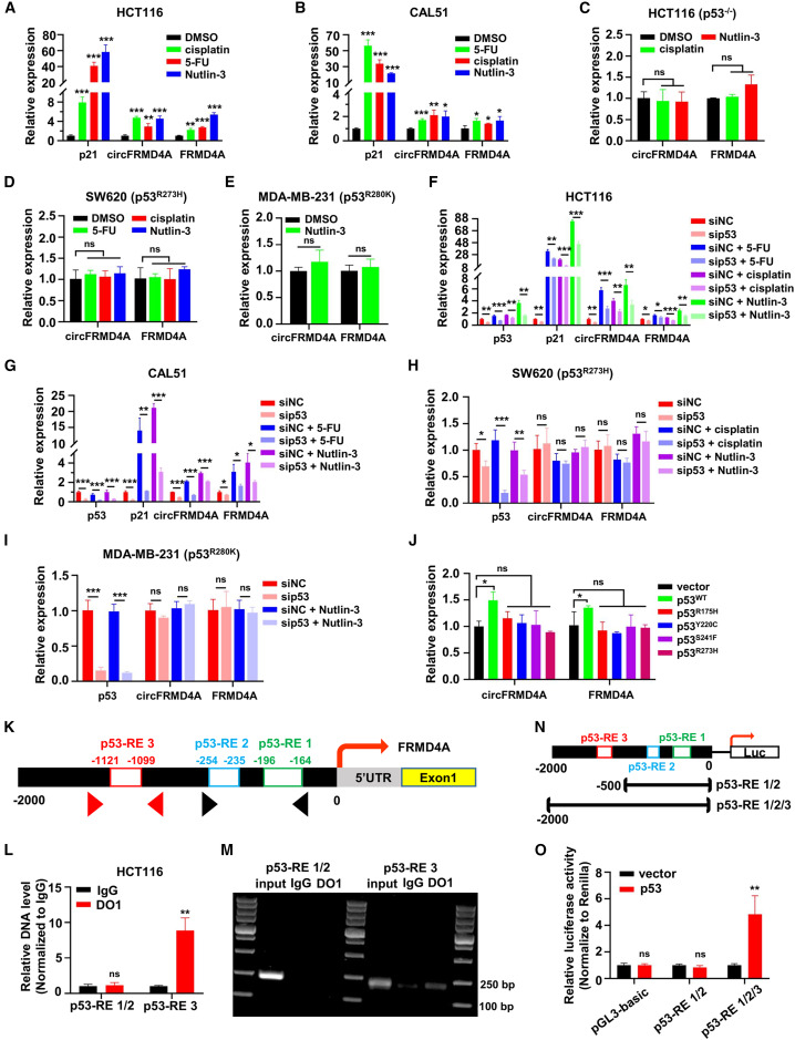
2、 p53对circFRMD4A的调控机制
研究人员发现p53能够转录激活其靶基因FRMD4A的表达,从而增加circFRMD4A的水平 。染色质免疫沉淀和荧光素酶报告基因实验证实,p53通过结合FRMD4A启动子区域的一个特定反应元件来发挥这一作用 。RNA结合蛋白EWSR1通过结合circFRMD4A侧翼的内含子序列,促进了其环化形成 。

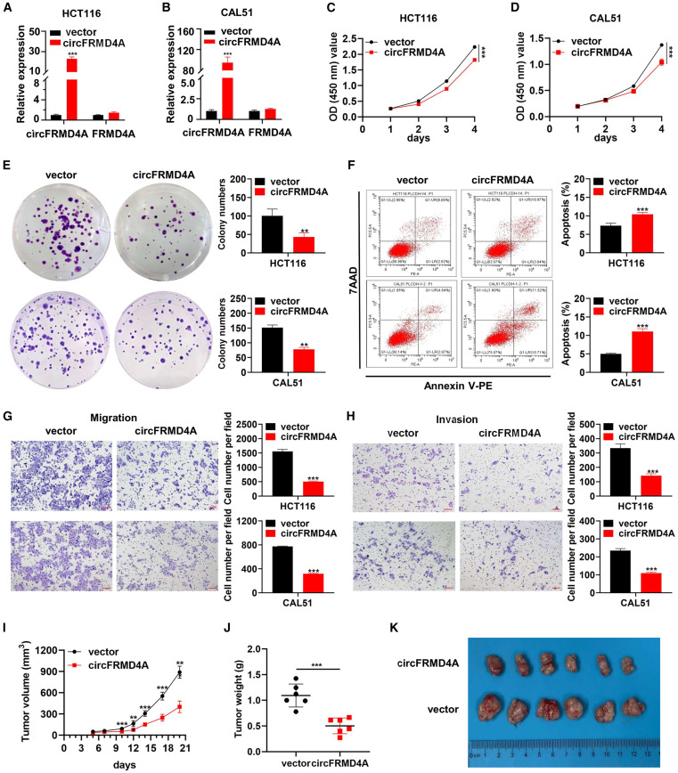
3、 circFRMD4A的肿瘤抑制功能
研究人员通过体内外敲低和过表达circFRMD4A发现,circFRMD4A 是结直肠癌和乳腺癌的抑癌因子,过表达时可抑制癌细胞增殖、集落形成、迁移和侵袭,促进癌细胞凋亡,并在体内抑制肿瘤生长;敲低circFRMD4A时促进癌症进展,且其功能不影响宿主基因 FRMD4A 的表达。

4、 p53通过circFRMD4A提高对铜死亡的敏感性
研究人员发现circFRMD4A过表达能增强癌细胞对Elesclomol诱导的铜死亡的敏感性,而敲低circFRMD4A则产生抵抗。p53激活带来的铜死亡敏感性增加部分依赖于circFRMD4A。circFRMD4A直接结合PKM2蛋白的A1和B结构域,抑制其四聚体化,从而降低PKM2激酶活性。这导致磷酸烯醇式丙酮酸积累、丙酮酸和乳酸减少,同时TCA循环中间产物柠檬酸增加,实现了糖酵解通量向线粒体代谢的重定向。而过表达PKM2可以逆转p53激动剂Nutlin-3带来的铜死亡增敏效果。


5、 Elesclomol与p53激动剂协同抑制肿瘤生长
研究人员发现 p53 激活可增强癌细胞对 Elesclomol 诱导的铜死亡的敏感性,进而评估药物联合效果:Elesclomol 与 p53 激动剂(Nutlin-3、APG-115)联合时,协同抑制结直肠癌和乳腺癌细胞生长(CI<1),而与顺铂、5-FU 联合无协同作用;体内实验中,APG-115 与 Elesclomol 联合对结直肠癌的抑制效果显著优于单独用药,并且不良反应可耐受,提示该联合具有癌症治疗潜力。

三、 总结
该篇文章首次揭示p53 通过特异性结合 FRMD4A 基因启动子区的 p53-RE3 元件,转录激活 FRMD4A 的表达,在 RNA 结合蛋白 EWSR1的协助下,生成环形 RNA circFRMD4A。circFRMD4A 作为关键效应分子,一方面可直接结合糖酵解关键酶 PKM2 的 N 端、A1 及 B 结构域,抑制其活性四聚体的形成,进而介导代谢重编程,具体表现为抑制肿瘤细胞糖酵解过程、降低乳酸生成,同时将代谢通量转向TCA循环,进而增强线粒体代谢;另一方面通过该代谢重编程过程,下调铜死亡核心调控分子 FDX1 的表达,提升癌细胞对 Elesclomol 的敏感性,最终介导代谢重编程与铜死亡的双重抗肿瘤效应。