欢迎来到乐鱼网页版登录入口网站!结直肠癌 (CRC) 微环境中的癌症相关成纤维细胞 (CAFs) 是介导免疫抑制的核心。该研究通过单细胞测序识别出分泌 PCSK6 的特定 CAF 亚群,揭示了 PCSK6 通过 ACVR1B-p300 轴诱导 PD-L1 乙酰化,进而由 Rab8/EHBP1L1 复合物驱动 PD-L1 向胞膜重分布,最终导致 T 细胞竭变和免疫逃逸。

结论 1:特定的 PCSK6+ CAF 亚群驱动了 CRC 的进展与免疫抑制
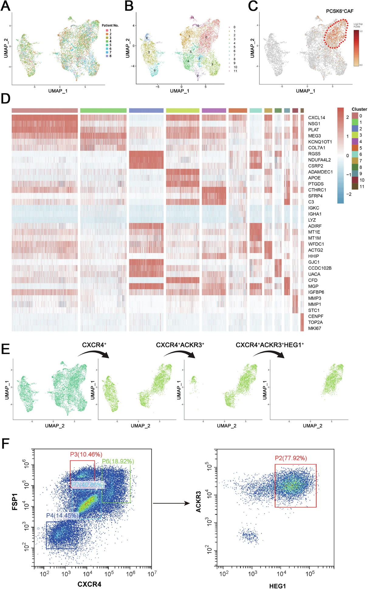
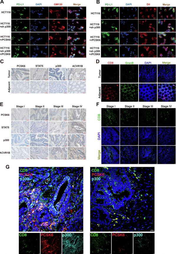
研究团队通过单细胞 RNA 测序在结直肠癌组织中精准鉴定出 8 个活化的 CAF 亚群,发现其中高表达 PCSK6 的亚群在晚期患者及肿瘤核心区域显著富集。临床样本验证显示,间质 PCSK6 的丰度与 CD8+ T 细胞的浸润密度及功能状态呈显著负相关,且 PCSK6 高表达预示着更差的总生存期。这表明 PCSK6+ CAFs 并非简单的结构支撑细胞,而是通过分泌信号分子构建免疫抑制微环境、介导肿瘤免疫逃逸的关键“幕后推手”。

Fig1. 结直肠癌中特异性表达 PCSK6 的 CAF 亚群的鉴定与特征分析
结论 2:PCSK6 通过 ACVR1B 受体激活 p300 介导的 PD-L1 乙酰化
机制研究证实,CAF 分泌的 PCSK6 以旁分泌方式作用于肿瘤细胞表面的受体 ACVR1B,进而激活胞内下游信号,招募并活化乙酰转移酶 p300。p300 随后在特定位点对 PD-L1 蛋白进行乙酰化修饰。这一过程极具生物学意义:它并不改变 PD-L1 的转录水平或蛋白总量,而是作为一种关键的“分选信号”,改变了 PD-L1 的生化属性,使其从胞内库存中脱离,为后续向细胞膜表面的精准转运奠定了分子基础。

Fig2. 成纤维细胞特异性敲除 PCSK6 可显著抑制 APC 突变诱导的自发性结直肠癌演进
结论 3: Rab8/EHBP1L1 复合物介导乙酰化 PD-L1 向胞膜重分布
研究进一步揭示了 PD-L1 空间位置调控的精密机器:乙酰化的 PD-L1 显著增强了其与膜转运复合物 Rab8/EHBP1L1 的结合亲和力。该复合物发挥“分子马达”作用,将 PD-L1 从细胞内囊泡高效推向细胞膜表面。这种“重分布”导致肿瘤细胞表面 PD-L1 密度剧增,从而物理性地增强了与 CD8+ T 细胞 PD-1 受体的接触机会,直接诱导 T 细胞进入衰竭状态,使肿瘤细胞在不增加蛋白表达的前提下实现更强的免疫屏蔽。

Fig3. PCSK6 通过 p300 依赖方式介导 PD-L1 乙酰化,进而驱动其从高尔基体向细胞膜的空间转运
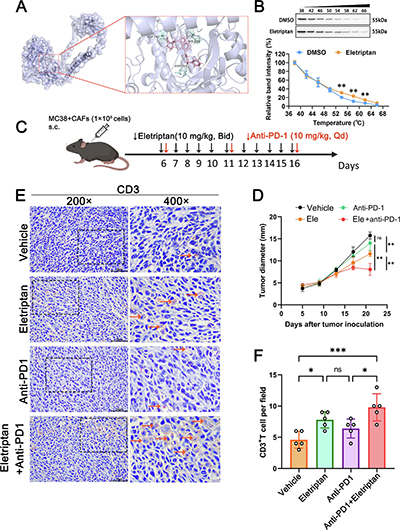
结论 4:阻断 PCSK6/ACVR1B 轴可显著增强免疫治疗效果
在小鼠荷瘤模型及临床相关性研究中,阻断 PCSK6 分泌或抑制其与 ACVR1B 的结合,可有效降低 PD-L1 的膜分布,显著提升肿瘤内活性 CD8+ T 细胞的浸润比例及 IFN-γ 等效应因子的分泌。更重要的是,针对 PCSK6 轴的干预能够显著增敏抗 PD-1 疗法,克服肿瘤对免疫检查点抑制剂的耐药。这一结论不仅验证了“间质-肿瘤”互作对 PD-L1 空间定位的调控作用,也为结直肠癌的联合免疫治疗提供了极具前景的潜在靶点。

Fig. 4 筛选获批的 FDA 化合物作为潜在 ACVR1B 抑制剂,可显著增敏荷瘤小鼠对抗 PD-1 免疫治疗的响应
研究逻辑总结:
首先,通过单细胞测序在结直肠癌间质中鉴定出关键的 PCSK6⁺ CAF 亚群,并证实其丰度与 CD8⁺ T 细胞浸润负相关 (原文:Fig 1-2)。随后进入机制探索,发现 PCSK6 并不改变 PD-L1 表达总量,而是通过受体 ACVR1B 激活 p300,诱导 PD-L1 发生乙酰化修饰 (原文:Fig 3-4)。
进一步研究揭示,乙酰化增强了 PD-L1 与 Rab8/EHBP1L1 复合物的结合,驱动其向细胞膜重分布,从而诱导 T 细胞竭变 (原文:Fig 5-6)。最后,通过成纤维细胞特异性敲除及 FDA 药物筛选,证实阻断该轴线可逆转免疫抑制并显著增敏 PD-1 疗法,完成了从基础机制到临床转化的闭环 (原文:Fig 7-8)。