欢迎来到乐鱼网页版登录入口网站!《ZNF395:透明细胞肾细胞癌中线粒体谷氨酰胺分解的缺氧应答调控因子》
转录因子ZNF395受缺氧信号(HIF)激活,通过直接调控谷氨酰胺分解关键酶(如GLS和IDH2)的表达,维持透明细胞肾细胞癌(ccRCC)的线粒体代谢、TCA循环和氧化还原平衡,从而弥补了HIF2α不直接调控谷氨酰胺代谢的功能空白。成果发表在Cancer Research杂志(IF:16.6);
原文链接:https://pmc.ncbi.nlm.nih.gov/articles/PMC12875648/

《Cancer Research》 是一本专注于癌症生物学与肿瘤学领域的同行评议、权威国际英文学术期刊。期刊创刊于1941年,由美国癌症研究协会(AACR) 主办,是肿瘤研究领域历史最悠久、最具影响力的核心期刊之一。该刊涵盖所有癌症相关的基础与转化研究,包括但不限于肿瘤发生机制、肿瘤代谢、细胞信号转导、免疫学、基因组学、药物开发、肿瘤微环境及转移等。感兴趣的主题包括分子靶向治疗、耐药机制、肿瘤异质性、代谢重编程、表观遗传调控及新型治疗策略等。最新影响因子(IF)为16.6(2025年数据),5年影响因子为13.4,属于中科院医学一区(Top期刊)。由美国癌症研究协会(AACR)出版,印刷国际标准连续出版物号(ISSN)为 0008-5472,电子国际标准连续出版物号(E-ISSN)为 1538-7445。
研究背景:
透明细胞肾细胞癌(ccRCC)的核心驱动事件是VHL肿瘤抑制基因的失活,这导致缺氧诱导因子(HIF,主要是HIF2α)持续稳定,从而驱动肿瘤生长。HIF2α通过激活糖酵解相关基因促进肿瘤代谢,但同时会抑制丙酮酸进入三羧酸(TCA)循环,给细胞带来代谢压力。
为了在这种压力下生存,ccRCC细胞高度依赖谷氨酰胺作为TCA循环的碳源,这一过程称为谷氨酰胺分解。然而,一个关键的科学矛盾长期存在:尽管HIF2α是缺氧反应的主调控因子,但它并不直接结合或调控谷氨酰胺分解关键酶(如谷氨酰胺酶GLS和异柠檬酸脱氢酶IDH2)的基因。因此,究竟是哪个转录因子在缺氧条件下负责激活谷氨酰胺代谢,一直是该领域未解的核心问题。本研究正是为了寻找并阐明这一缺失的关键调控因子。
研究方法:
研究人员通过分析TCGA和CPTAC等公共数据库,明确了ZNF395在ccRCC中的高表达特征及其与VHL缺失的相关性。为绘制ZNF395的全基因组结合图谱,团队利用CRISPR技术将eGFP标签敲入ZNF395基因的内源位点,随后在两种ccRCC细胞系(786-O和A-498)中进行GFP抗体介导的ChIP-seq,并结合RNA-seq鉴定其直接转录靶点。在代谢功能层面,研究者采用液相或气相色谱-质谱联用技术(LC-MS/GC-MS)检测了ZNF395敲低后细胞内TCA循环中间产物、氨基酸及核苷酸的水平变化;同时利用稳定同位素示踪(¹³C₅-谷氨酰胺)区分谷氨酰胺的氧化与还原代谢通路。此外,通过NADPH/NADP⁺及GSH/GSSG比值测定、MitoSOX染色评估氧化还原状态;借助Seahorse细胞能量代谢分析仪测定线粒体耗氧率(OCR),评价线粒体呼吸功能。最后,通过回补实验(过表达GLS或酵母NDI-1)在体外克隆形成实验及小鼠体内成瘤模型中验证ZNF395下游效应分子的功能挽救能力。上述方法的整合,从基因组结合、转录调控、代谢流、线粒体功能到体内致瘤性,多维度证明了ZNF395作为缺氧应答转录因子对谷氨酰胺分解的核心调控作用。
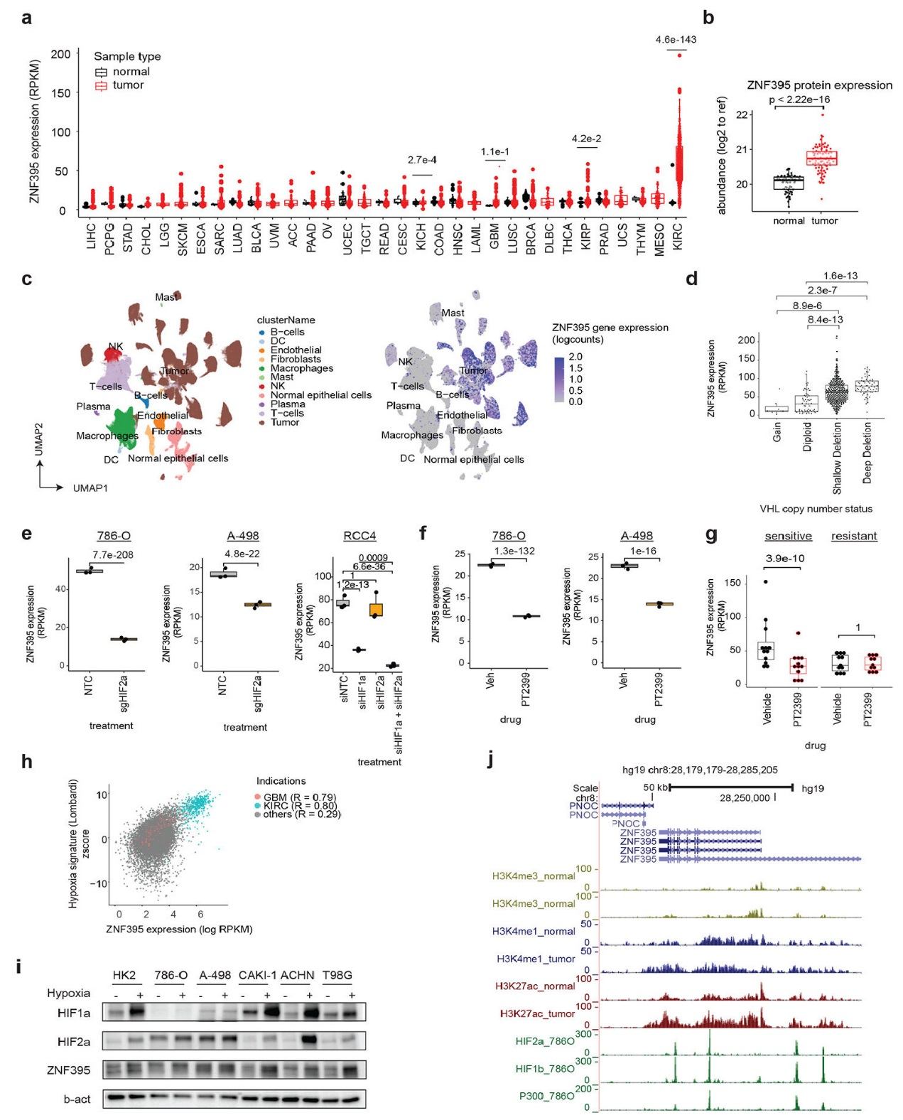
1. ZNF395是HIF激活的转录因子,对透明细胞肾细胞癌的肿瘤发生起关键作用
研究发现,ZNF395在透明细胞肾细胞癌(ccRCC)中呈现显著高表达,其表达水平与VHL基因缺失程度呈正相关,且独立于其他常见抑癌基因(如PBRM1、SETD2)的突变状态。通过分析TCGA和CPTAC数据库及单细胞RNA-seq数据,发现ZNF395主要定位于肿瘤细胞,而非微环境中的其他细胞类型。进一步实验表明,ZNF395的表达受HIF1α和HIF2α共同调控:在HIF1α缺陷细胞中,HIF2α驱动其表达;在双阳性细胞中,两者均可发挥作用。使用HIF2α抑制剂PT2399可显著下调ZNF395水平,且ZNF395的低表达与药物敏感性相关。此外,ZNF395在多种细胞系中可被缺氧诱导,但其对细胞生存的关键作用仅限于VHL缺陷的ccRCC细胞。这些结果确立了ZNF395作为HIF激活的下游转录因子,在ccRCC发生发展中发挥核心作用。

图1,ZNF395是HIF激活的转录因子,对ccRCC起关键作用
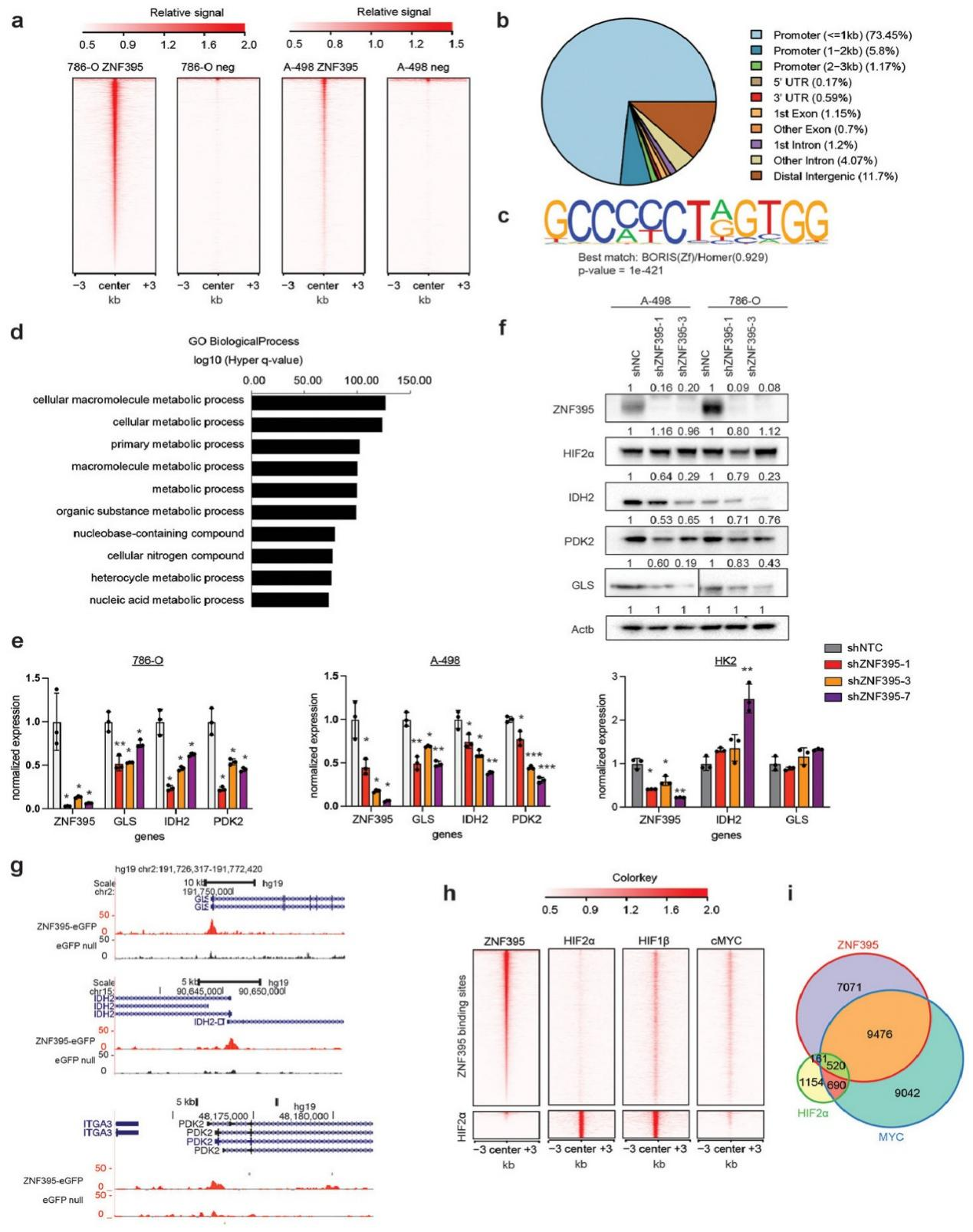
2. ZNF395调控缺氧状态下关键代谢酶的表达
为明确ZNF395在ccRCC中的功能,研究者通过CRISPR技术在内源ZNF395位点敲入eGFP标签,并进行ChIP-seq分析,发现ZNF395是一个启动子区富集的转录因子,其结合基序与CTCFL相似。基因本体(GO)分析显示,其靶基因显著富集于代谢过程。结合转录组分析,ZNF395敲低导致多个代谢酶基因下调,其中谷氨酰胺分解关键酶GLS、IDH2及PDK2变化最为显著,且这些基因的启动子区均存在ZNF395直接结合。值得注意的是,这些调控作用仅见于VHL缺陷的ccRCC细胞,而在正常肾上皮HK2细胞中不明显。此外,ZNF395与HIF2α的结合位点高度不重叠,但与HIF1α及MYC共享部分靶点。功能上,ZNF395与MYC均可独立调控谷氨酰胺代谢,但两者不能互相补偿,提示它们在代谢调控中发挥非冗余作用。ZNF395是缺氧相关代谢酶的主调控因子。

3. ZNF395维持三羧酸循环的回补途径
通过代谢组学和同位素示踪技术,系统评估了ZNF395对谷氨酰胺代谢的影响。结果显示,ZNF395敲低导致TCA循环中间产物(如柠檬酸、苹果酸)显著减少,同时谷氨酰胺衍生的氨基酸(谷氨酸、脯氨酸、丙氨酸)水平下降。此外,ZNF395缺失还降低了NADPH/NADP⁺比值和GSH/GSSG比值,并增加了线粒体活性氧水平,使细胞对过氧化氢更敏感。利用¹³C₅-谷氨酰胺示踪发现,ZNF395主要影响谷氨酰胺的氧化代谢途径,而对还原羧化途径影响较小。除TCA中间产物外,ZNF395敲低还导致谷胱甘肽、谷氨酰胺来源的氨基酸及嘧啶核苷酸(UMP、CMP)减少。在体内肿瘤模型中,ZNF395敲低同样降低了TCA中间产物和多种氨基酸水平。这些结果表明,ZNF395是维持TCA回补反应、氧化还原平衡及核苷酸合成的关键因子。

图3,ZNF395维持TCA回补反应
研究人员进一步探究了ZNF395对线粒体功能的影响。结果显示,ZNF395敲低导致NADH和NAD⁺水平均显著下降,NADH/NAD⁺比值降低。通过Seahorse细胞能量代谢分析仪测定线粒体耗氧率发现,ZNF395缺失显著降低了最大呼吸能力和备用呼吸能力,在786-O细胞中基础呼吸和ATP相关耗氧也受到抑制,但对糖酵解影响不明显。为验证线粒体功能障碍是否是ZNF395敲低导致生长抑制的原因,研究者过表达酵母NDI-1(可替代哺乳动物线粒体复合体I功能)。结果显示,NDI-1恢复了氧气消耗率,提高了基础和最大呼吸能力。然而,NDI-1仅能挽救786-O细胞的生长缺陷,对A-498细胞无效。这表明,单纯恢复线粒体呼吸不足以完全弥补ZNF395缺失带来的生长抑制,提示ZNF395可能还通过其他途径(如谷氨酰胺分解)调控细胞生存。

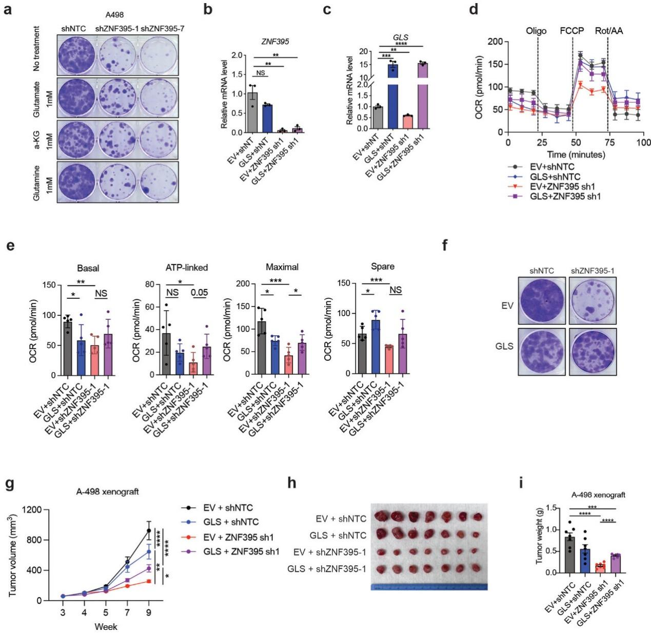
5. 谷氨酰胺酶(GLS)可逆转因 ZNF395 缺失而引起的细胞生长障碍
研究者进一步探究恢复谷氨酰胺分解功能是否能弥补ZNF395缺失导致的生长缺陷。首先,直接向培养基中补充谷氨酰胺分解的底物——谷氨酰胺、谷氨酸或α-酮戊二酸,均未能挽救ZNF395敲低细胞的生长,提示仅提供代谢底物不足以恢复细胞功能。鉴于ZNF395敲低导致谷氨酰胺分解关键酶GLS表达下调,研究者选择在A-498细胞中过表达GLS。结果显示,GLS过表达并未影响ZNF395的表达水平,确认GLS是ZNF395的下游效应分子。功能上,GLS过表达显著恢复了线粒体呼吸功能,包括基础呼吸、ATP相关耗氧、最大呼吸及备用呼吸速率均有所提升。更重要的是,GLS过表达部分恢复了ZNF395敲低细胞的克隆形成能力。在体内实验中,GLS过表达同样显著改善了ZNF395缺失导致的肿瘤生长迟缓,肿瘤体积和重量均有所恢复。这表明ZNF395通过维持GLS表达来支持谷氨酰胺分解通量和线粒体功能,从而保障ccRCC细胞在缺氧应激下的生存与生长。恢复GLS表达可部分弥补ZNF395缺失带来的生长缺陷。

图5,GLS能够挽救由ZNF395缺失所导致的生长缺陷
6. 全文总结
研究首次揭示转录因子ZNF395是连接缺氧信号与谷氨酰胺代谢的关键桥梁。在VHL缺失的透明细胞肾细胞癌中,HIF通过超级增强子激活ZNF395,后者直接上调GLS和IDH2,维持TCA回补、线粒体呼吸及氧化还原平衡,填补了“HIF2α不直接调控谷氨酰胺代谢”的长期空白。研究的创新之处在于,发现ZNF395作为缺氧诱导的代谢主调控因子,阐明HIF1α与HIF2α在代谢调控中的分工,并提出ZNF395具备免疫治疗潜力。然而,ChIP-seq使用GFP敲入标签而非内源性抗体,可能影响染色质结合状态的真实性;对糖酵解及脂代谢的交叉调控研究不够深入;NDI-1挽救线粒体呼吸仅对部分细胞系有效,机制未阐明;缺乏患者样本或动物模型中免疫治疗的直接验证。总体而言,该研究为ccRCC代谢机制提供了新见解,但临床转化仍需进一步验证。