欢迎来到乐鱼网页版登录入口网站!这篇发表在《Advanced Science》的研究首次揭示了环境锂暴露导致不明原因流产的新型分子机制:异常的锂暴露会促使转录因子FOXO1入核,进而上调金属还原酶STEAP4的表达,导致胎盘滋养层细胞内大量铜离子异常蓄积并诱发“铜死亡”,这种特殊的代谢性细胞死亡严重破坏了滋养层细胞的侵袭与成管功能,最终引发胚胎着床障碍与流产;而通过铜螯合剂或靶向敲低FOXO1/STEAP4通路,能够在体内外有效逆转这一病理过程,为临床上探索胚胎反复植入失败及环境生殖毒性干预提供了全新的代谢靶点。

一、研究背景
1.临床痛点: 不明原因流产(URSA)的发病机制复杂,滋养层细胞(Trophoblast)的功能障碍(如增殖、侵袭能力下降)是导致胚胎无法成功着床和发育的核心原因。
2.环境暴露风险: 随着工业发展,环境和饮用水中的锂(Li)暴露逐渐增加,其生殖毒性尚不完全明确。
3.概念引入(铜死亡): 铜死亡(Cuproptosis)是近期发现的依赖于铜离子积累和线粒体代谢(TCA循环)的新型细胞死亡方式。它是否参与了病理妊娠过程?
二、科学问题与研究假说
1.核心问题: 环境中的锂暴露是否是导致URSA的危险因素?如果是,其具体的细胞毒性机制是什么?
2.研究假说: 锂暴露可能通过干扰滋养层细胞内的金属离子稳态(特别是铜代谢),诱发滋养层细胞发生铜死亡,进而导致胎盘功能受损和流产。
三、实验设计与模型
1.临床样本: 收集URSA患者与正常妊娠女性的血液/蜕膜组织,检测锂浓度及相关蛋白表达(如免疫组化 IHC)。
2.体外细胞模型: 使用人滋养层细胞系(如 HTR-8/SVneo)进行体外锂暴露干预,评估细胞增殖、迁移、侵袭及死亡表型。
3.体内动物模型: 构建孕期锂暴露的小鼠模型,评估吸收胎率、胎盘形态学变化。
四、研究结果
1、 锂(Li)暴露与不明原因流产密切相关
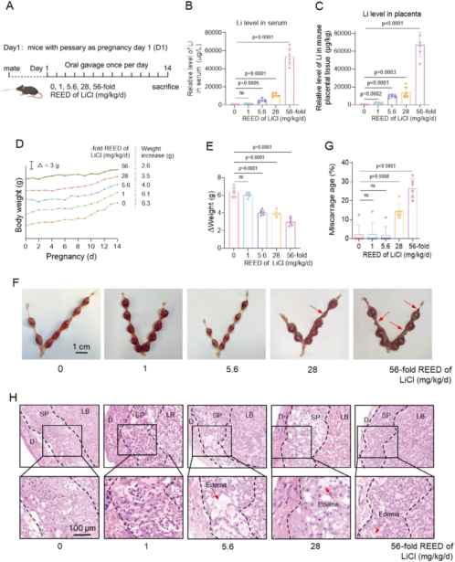
临床数据支持: 研究人员首先检测了不明原因流产(URSA)患者与正常妊娠女性的血清及蜕膜组织,发现URSA患者体内的锂浓度显著升高。

2、锂暴露严重损害滋养层细胞的着床能力
动物表型复现: 在构建的孕期小鼠锂暴露模型中,观察到Li处理组小鼠的胚胎吸收率(流产率)显著增加,且胎盘体积缩小、发育不良。这确立了环境锂暴露是导致流产的危险因素。
增殖与运动受阻: 在体外使用人滋养层细胞系(如 HTR-8/SVneo)进行实验,发现Li暴露呈剂量依赖性地抑制了细胞的存活率、迁移能力和侵袭能力。
血管生成障碍: 滋养层细胞的成管能力(Tube formation)被显著破坏。对于研究胚胎着床和反复植入失败(RIF)的课题而言,这一结果直接说明了Li暴露破坏了早期胎盘的血管重塑和母胎界面的建立。

3、通过诱发“铜死亡”而非其他方式杀死细胞
排除其他死法: 实验使用了泛卡斯帕酶抑制剂(阻断凋亡)、铁死亡抑制剂等,均无法挽救Li诱导的滋养层细胞死亡。
锁定“铜死亡”: 只有加入了铜螯合剂(TTM),细胞活力才得以恢复。进一步检测发现,Li处理的细胞内出现了严重的铜离子(Cu2+)超载,线粒体发生萎缩,且TCA循环关键酶 DLAT 发生明显的寡聚化,完美符合铜死亡的分子特征。

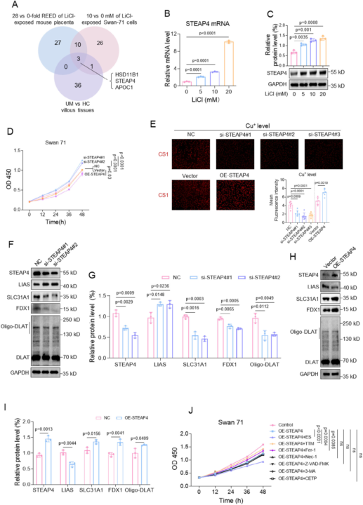
4、STEAP4 介导了异常的铜内流
转录组测序(RNA-seq): 为了弄清铜是怎么大量跑进细胞的,研究团队对Li处理的细胞进行了测序,筛选出差异表达最显著的金属还原酶基因 STEAP4(它负责将 Cu2+ 还原为 Cu+ 以便细胞吸收)。
功能验证: Western Blot 证实 Li 显著上调了 STEAP4 的蛋白表达。当在细胞中敲低(Knockdown)STEAP4 后,细胞内的铜超载现象消失,铜死亡被成功阻断。

5、转录因子 FOXO1 是幕后推手
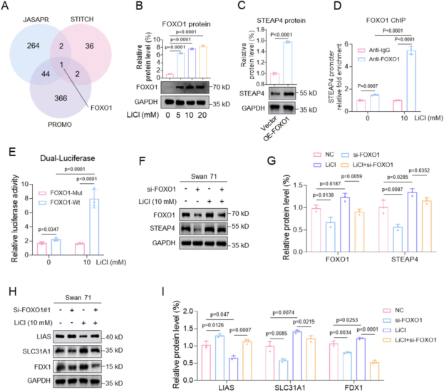
寻找上游开关: 究竟是什么让 STEAP4 表达升高的?通过生信预测和实验验证,研究者锁定了转录因子 FOXO1。
分子互作证明: 染色质免疫共沉淀(ChIP-qPCR)和双荧光素酶报告基因实验证实,Li 暴露促使 FOXO1 进入细胞核,并直接结合到 STEAP4 基因的启动子区域,强力启动其转录过程。

6、体内挽救实验验证 FOXO1/STEAP4 轴的临床潜力
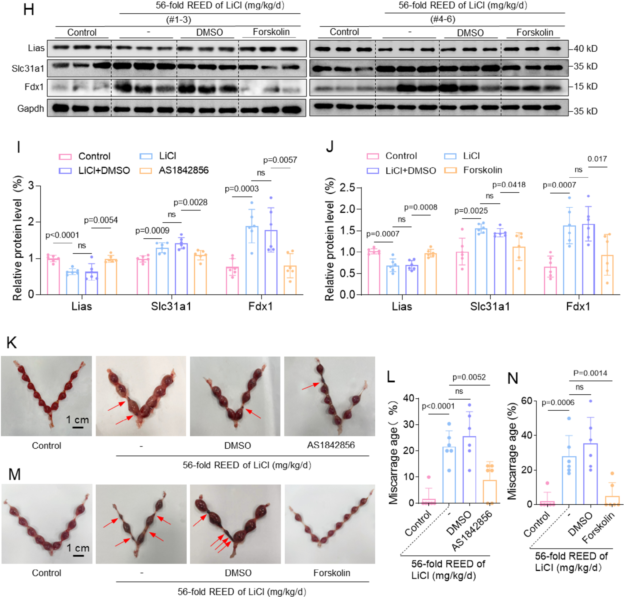
动物干预: 在 Li 暴露的孕鼠模型中,研究人员分别采用了两种挽救策略:
腹腔注射铜螯合剂(TTM)。利用腺相关病毒(AAV)在胎盘局部敲低 FOXO1 或 STEAP4。
最终结局: 这两种干预方式均成功降低了小鼠的胚胎吸收率,恢复了胎盘的正常结构和血流灌注,在体内层面证实了靶向该通路可以有效逆转锂诱导的流产。

五、研究结论与意义
本研究首次证实,环境和病理水平的锂(Lithium)暴露是不明原因流产(URSA)的重要危险因素。在机制上,锂暴露通过促使转录因子 FOXO1 发生核易位,直接转录激活了金属还原酶 STEAP4 的表达,导致滋养层细胞内发生严重的铜离子超载。这种代谢异常最终诱发了滋养层细胞的铜死亡(Cuproptosis),破坏了其增殖、侵袭和成管能力,进而导致胚胎着床失败与流产
