咨询电话

15221734409

当前位置:首页  >  技术文章  >  P300介导组蛋白H3K18乳酸化通过抑制有丝分裂抑制促进线粒体ROS积聚增强多巴胺激动剂对催乳素瘤的疗效

P300介导组蛋白H3K18乳酸化通过抑制有丝分裂抑制促进线粒体ROS积聚增强多巴胺激动剂对催乳素瘤的疗效

更新时间:2026-03-17 11:06:58       点击次数:9


各位读者好,今天为大家带来一篇使用整合乳酸化、多种组学分析以及分子生物学技术并结合动物、细胞和临床样本验证p300介导的组蛋白乳酸化通过抑制线粒体自噬促进线粒体ROS积累,增强多巴胺受体激动剂(DAs)在泌乳素瘤中疗效的高分文章,是由华中科技大学研究团队20262Redox Biology发表的,题为p300-mediated histone H3K18 lactylation promotes mitochondrial ROS accumulation via mitophagy inhibition to potentiate dopamine agonists efficacy in prolactinomas”。深入探究了p300介导的组蛋白乳酸化的机制,以及p300激活剂YF-2多巴胺受体激动剂(DAs联用可增强抗瘤效果,为DAs耐药泌乳素瘤提供新治疗策略。

图片1.png

发表杂志:

Redox Biology是氧化还原生物学领域的国际顶级同行评审期刊,创刊于2013,聚焦氧化还原信号调控、氧化应激与疾病机制等核心方向,是生命科学(尤其是生物化学、分子生物学、病理生理学及药物研发领域)科研人员的重要学术交流平台。

图片2.png

2025 年影响因子:11.9 

ISSN2213-2317

中科院分区:大类:生物(1 Top);小类:生物化学与分子生物学(1 区)、细胞生物学(1 区)

发文量:每年出版文章数平均约373

发表成本:APC3,900美元(约2.8万人民币),作为中科院1TOP期刊,性价比相对合理

审稿周期:该期刊以高效审稿著称,从投稿到接收平均仅需37 天,大多数作者反馈审稿周期在1-3 个月范围远快于同类高影响因子期刊

Redox Biology》作为氧化还原生物学领域的 Top 期刊,其高影响因子、严格的审稿标准、广泛的学科覆盖 使其成为该领域原创研究和综述的重要发表平台。对于从事以下研究的科研人员,尤其推荐投稿:

1.氧化应激与疾病(癌症、神经退行性疾病、心血管疾病等)的机制研究;

2.抗氧化药物 / 制剂的细胞 / 动物实验验证;

3.redox 信号通路、线粒体 redox 代谢的分子机制探究;

4.氧化还原相关检测技术或组学分析方法的创新。

 

研究背景:

    泌乳素瘤是最常见的功能性垂体腺瘤,多巴胺受体激动剂(DAs是一线治疗药物,但约10-30%患者会产生耐药,临床管理困难。既往研究多聚焦于多巴胺D2受体(DRD2表达降低,而作者前期发现耐药患者肿瘤组织中p300表达减少,且p300通过调控DRD2转录影响DAs敏感性。近年研究表明p300介导的组蛋白乳酸化基因转录、肿瘤增殖及耐药中起关键作用,且ROS水平与泌乳素瘤耐药相关。因此,本研究旨在探索p300通过组蛋白乳酸化调控线粒体ROS线粒体自噬增强DAs疗效的机制,为耐药泌乳素瘤提供新的治疗靶点。

    该研究探讨了p300介导的组蛋白H3K18乳酸化通过抑制线粒体自噬促进线粒体ROS积累,从而增强多巴胺受体激动剂(DAs在泌乳素瘤中的疗效。研究发现DAs通过抑制cAMP/PKA/CREB通路下调p300,而p300的上调或激活可通过H3K18la上调Ndufs7Washc1,分别增加线粒体ROS生成抑制线粒体自噬,最终协同DAs诱导肿瘤细胞凋亡p300激活剂YF-2DAs联用可增强抗瘤效果,为DAs耐药泌乳素瘤提供新治疗策略。

 

研究框架:

1.提出问题:

基于临床观察DAs耐药患者p300表达降低,且p300DAs剂量负相关,提出“上调或激活p300能否增强DAs疗效”的核心问题。

2. 研究框架:

临床样本分析p300DAs响应的关系,到细胞和动物模型验证p300DAs的增效作用,再通过分子机制探索p300-H3K18la-Ndufs7/Washc1轴调控线粒体ROS自噬的通路。

3. 研究方法:

采用免疫组化、免疫荧光、Western blot、基因编辑、RNA测序、CUT&TagChIP-qPCR Seahorse代谢分析、流式细胞术、Co-IPGST pull-down及动物模型等多技术手段。

4. 分析数据:

通过相关性分析差异表达基因筛选通路富集分子互作验证等解析p300调控线粒体ROS和自噬的机制。

5. 研究结论:

验证p300-H3K18la-Ndufs7/Washc1通过促进线粒体ROS积累和抑制自噬增强DAs疗效,确认p300激活剂YF-2协同作用

图片3.png

图片4.png

Fig.机制示意图

 

结果解析:

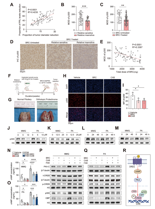
1. 多巴胺通过抑制cAMP/PKA/CREB通路下调p300表达

临床样本显示多巴胺(DA)耐药泌乳素瘤中p300表达降低,且与DA剂量负相关动物模型和细胞实验证实DA通过抑制cAMP/PKA/CREB通路减少p300核定位,提示p300下调可能参与DA耐药机制。

图片5.png

 

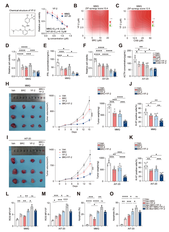
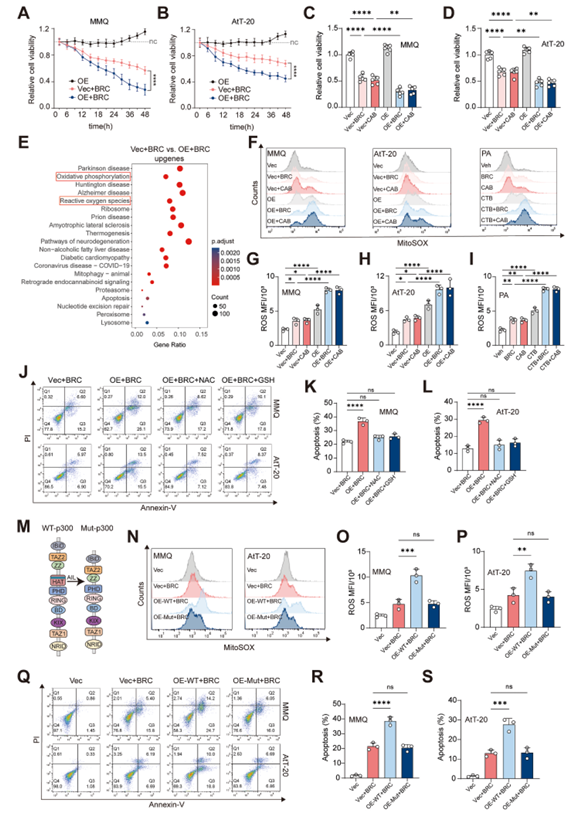
2. p300上调协同DA通过增加线粒体ROS促进肿瘤细胞凋亡

过表达激活p300增强DA的抗肿瘤效果,伴随线粒体ROS积累ROS清除剂NAC、GSH)可逆转凋亡,且p300HAT结构域突变消除ROS升高和凋亡效应,表明p300通过HAT活性调控线粒体ROS介导DA敏感性。

图片6.png


3. p300上调协同DA促进组蛋白H3K18乳酸化

p300上调联合DA诱导肿瘤细胞代谢向糖酵解转变乳酸积累作为底物增强p300介导的组蛋白H3K18乳酸化H3K18la)。HAT结构域突变乳酸生成抑制阻断H3K18la,提示H3K18lap300调控ROS的关键表观遗传机制。

图片7.png

 

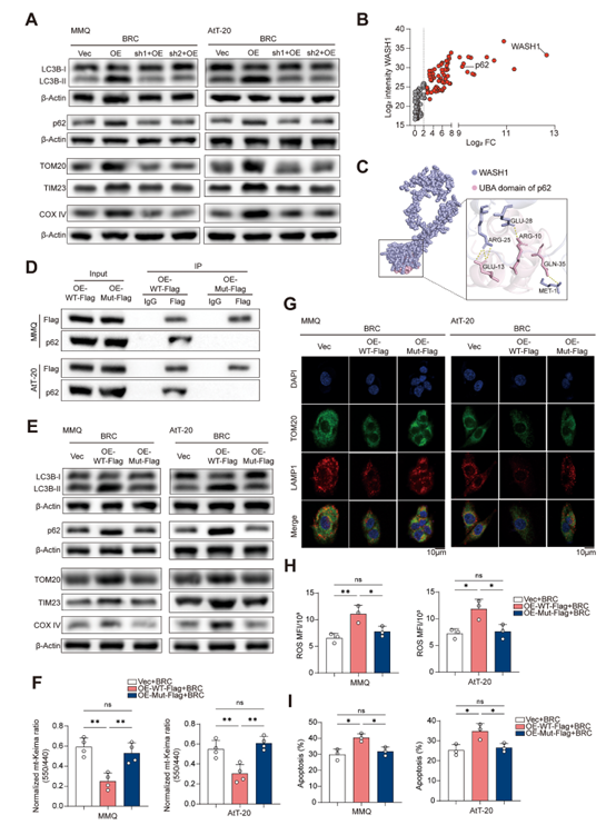
4. p300-H3K18la通过转录激活Ndufs7Washc1升高线粒体ROS

CUT&TagRNA-seq显示H3K18la靶向激活Ndufs7Washc1Ndufs7上调增加线粒体复合体I电子泄漏Washc1抑制线粒体自噬,二者共同导致ROS积累双敲除Ndufs7Washc1可显著逆转ROS和凋亡表型。

图片8.png

 

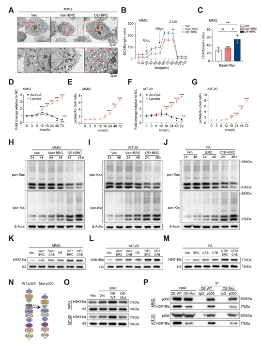
5. WASH1通过结合p62UBA结构域抑制线粒体自噬

WASH1p62UBA结构域结合,阻断p62识别泛素化受损线粒体抑制线粒体自噬WASH1突变体R25/E28位点)无法结合p62恢复线粒体自噬ROS清除,证实WASH1-p62相互作用是线粒体自噬抑制的关键

图片9.png

 

6. p300激活剂YF-2DA协同抑制垂体腺瘤生长

    YF-2p300 HAT激活剂)DA联合显著降低细胞活力减少肿瘤体积,其效果依赖p300 HAT活性。机制上,YF-2增强H3K18la上调Ndufs7/Washc1,促进线粒体ROS积累和凋亡,且无明显体内毒性

图片10.png

 

研究结论:

p300通过H3K18la上调Ndufs7Washc1,分别促进线粒体ROS生成抑制线粒体自噬,从而增强DAs泌乳素瘤的疗效。p300激活剂YF-2DAs联用协同抗肿瘤,为DAs耐药患者提供潜在治疗策略。

研究的创新性:

首次发现p300-H3K18la-Ndufs7/Washc1调控线粒体ROS和自噬的机制;揭示WASH1通过结合p62 UBA结构域抑制线粒体自噬的新功能;验证p300激活剂YF-2DAs协同抗瘤作用。

研究的不足之处:

未排除CBP等其他表观调控因子的潜在作用;YF-2的体内药代动力学长期安全性未深入评估;Ndufs7上调导致ROS增加的具体分子机制(如复合体I功能变化)需进一步验证。

研究展望:

探索p300-H3K18la其他垂体腺瘤中的作用;优化YF-2的结构提高靶向性和降低脱靶效应;研究Ndufs7调控线粒体ROS分子细节WASH1-p62互作的结构基础;开展p300激活剂与DAs联用的临床试验

研究意义:

阐明p300介导组蛋白乳酸化DAs增效中的作用机制,为解决泌乳素瘤DAs耐药问题提供新靶点联合治疗策略,具有重要的临床转化价值。

扫码关注

邮箱:https://www.80808888.com

地址:上海市宝山区长江南路180号长江软件园B650

版权所有© 乐鱼网页版登录入口-乐鱼(中国) All Rights Reserved    备案号:沪ICP备2021016661号-1     sitemap.xml    管理登陆    技术支持:化工仪器网    

沪公网安备 31011302006672号