欢迎来到乐鱼网页版登录入口网站!——跟着Science学习如何进行N-糖基化修饰的机制研究

美国斯坦福大学Rajat Rohatgi研究组发现,受调控的N-糖基化控制伴侣蛋白功能和受体转运。这与将N-糖基化视为常规维护功能的普遍看法相反。研究人员通过N-糖肽组学分析揭示了内质网中一个调控N-糖基化的新途径:该途径由OST-A与HSP90B1(一种膜受体的ER伴侣蛋白)和CCDC134(一种ER腔内蛋白)组成,在HSP90B1转运到ER的过程中,其N端肽段引导了包含CCDC134和OST-A的易位复合体的组装,该复合体在折叠期间保护HSP90B1,防止其过度糖基化和降解。该通路对于WNT信号传导至关重要,其功能障碍可能导致骨发育障碍。这一研究结果于2024年11月8日发表在Science杂志上,题为“Regulated N-glycosylation controls chaperone function and receptor trafficking”。
研究结果
基于CRISPR筛选激活WNT/β-catenin信号的基因
使用基于荧光的转录报告基因,在人类细胞系(RKO)中进行了全基因组的功能缺失CRISPR/Cas9筛选,以鉴定响应WNT3A激活WNT/β-catenin信号所需的基因。筛选发现了许多已知的WNT信号成分: β-catenin, LRP6 (WNT配体的共受体),以及两种ER伴侣,MESD和HSP90B1,促进LRP5和LRP6 (LRP5/6)在ER中的折叠。筛选还发现了三个与WNT信号不明确相关的基因:CCDC134、STT3A和OSTC。

图1. CRISPR/Cas9筛选鉴定鉴定响应WNT3A激活WNT信号传导的阳性调节因子。
内质网伴侣HSP90B1的高度糖基化调控
敲除STT3A(而不是STT3B)导致HSP90B1的高度糖基化和去稳定化。CCDC134和OSTC的敲除也导致HSP90B1的高度糖基化和不稳定,此外,STT3A、CCDC134或OSTC的缺失降低了细胞表面WNT共受体LRP6的丰度。高度糖基化的HSP90B1不能折叠成功能蛋白,导致其被ERAD机制标记和降解。N-糖蛋白学显示STT3A和CCDC134与HSP90B1的N-糖基化具有高度特异性和一致性。

图2. 内质网蛋白网络对HSP90B1的N-糖基化和WNT信号的调控。
内质网中CCDC134对细胞表面WNT信号的调控
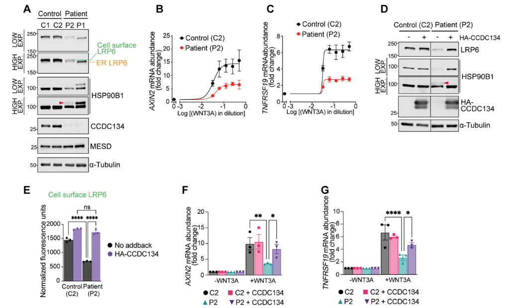
多种小鼠和人细胞系中CCDC134的敲除导致HSP90B1高度糖基化和不稳定。回补实验表明,使用多西环素诱导系统可以恢复CCDC134的表达,抑制HSP90B1高度糖基化并恢复其丰度。此外,CCDC134的共表达抑制了其过表达引起的HSP90B1高度糖基化,并且在ER应激下对HSP90B1具有剂量依赖性的保护作用。CCDC134-/-细胞表面LRP5/6丰度明显降低。CCDC134-/-细胞对WNT配体的反应远低于野生型细胞。CCDC134通过控制LRP5/6 (WNT配体的专性共受体)到细胞表面的运输来调节内质网中的WNT信号。CCDC134-/-患者的原代成纤维细胞表现出HSP90B1高度糖基化,细胞表面LRP6丰度降低,WNT信号通路受损,所有这些缺陷在CCDC134重新表达后被逆转。

图3. 在携带CCDC134突变的人类患者中 HSP90B1高度糖基化和LRP6。
CCDC134、OST-A和HSP90B1组成的信号通路
与CCDC134或HSP90B1的缺失类似,敲除STT3A(但不包括STT3B)也显著降低了细胞表面LRP6和WNT信号的强度。值得注意的是,HSP90B15N的表达足以完全挽救STT3A-/-细胞中的WNT信号,尽管当OST-A功能丧失时,数百种膜和分泌蛋白的N-糖基化会发生改变。与CCDC134-/-细胞相比,STT3A-/-细胞中HSP90B1 N-糖基化有显著差异。前者所有HSP90B1被高度糖基化,而后者只有一小部分被高度糖基化。即使CCDC134丰度大量增加,也无法抑制STT3A-/-细胞中的HSP90B1高度糖基化。这些数据表明,OST- B(STT3A-/-细胞中唯一的OST复合物)在所有序列中默认完全N-糖基化HSP90B1,并且不能被CCDC134调节。在STT3B-/-细胞中,CCDC134的缺失导致HSP90B1高度糖基化,这表明CCDC134可以调节OST-A。在缺乏CCDC134的情况下,与OST-B相比,OST-A对HSP90B1的N-糖基化效率较低。

图4. 高度糖基化的HSP90B1调控WNT信号通路
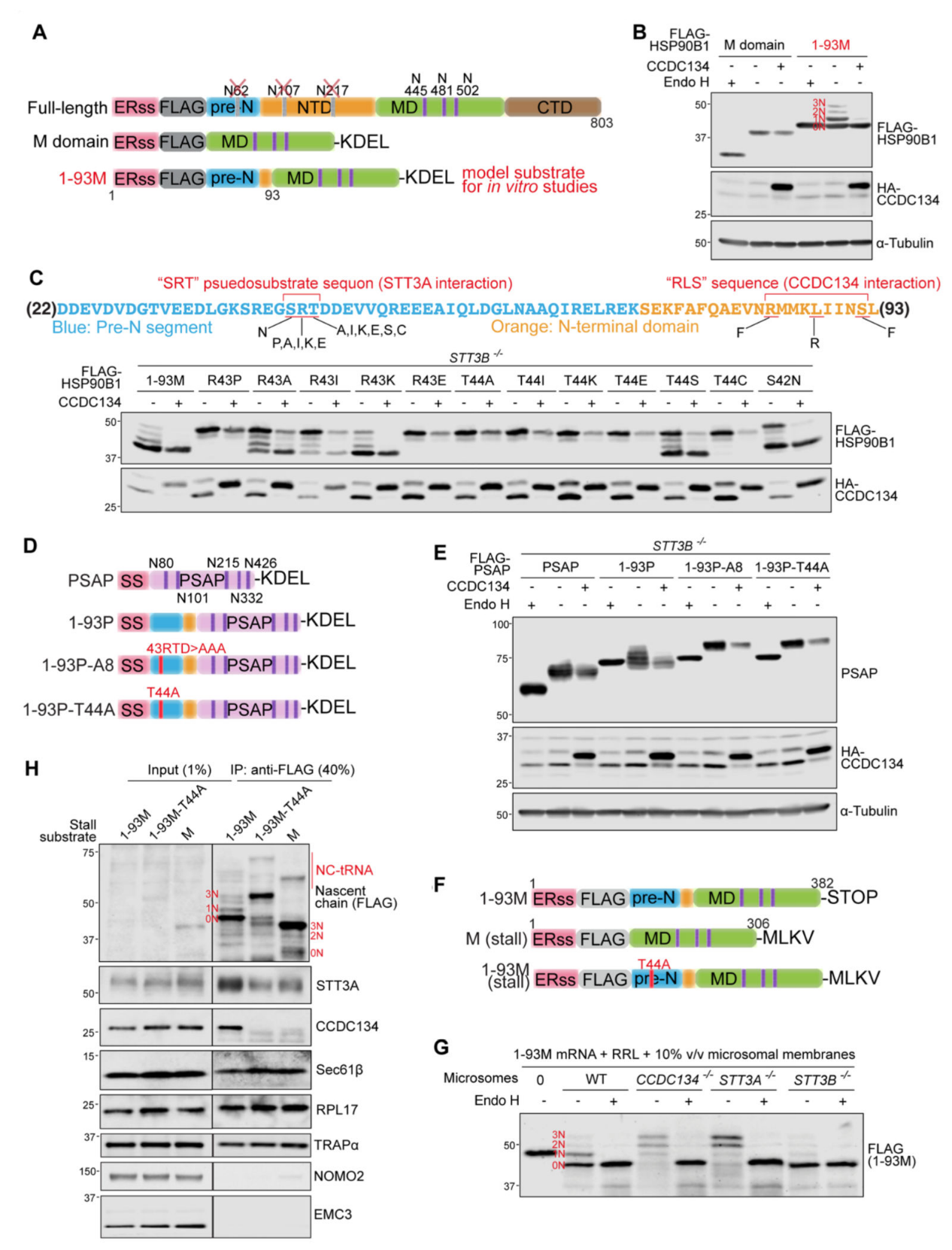
HSP90B1中的N端非结构化肽调节其自身的N-糖基化修饰
系统缺失分析表明,HSP90B1的1-93氨基酸,包括ER信号序列和所有前N段,可以影响M结构域远端序列的N-糖基化修饰。与STT3A-/-细胞中的HSP90B1相似,HSP90B1- T44A突变体也对CCDC134调控具有抗性。 HSP90B1的N端1~93个氨基酸,预计在很大程度上是非结构化的,具有两个自主的,可转移的特性:它损害在同一多肽中紧随其后的序列的N糖基化,也赋予CCDC134敏感性。HSP90B1的高度糖基化是由其自身N端、CCDC134和OST-A之间的复合物调节的模型,该复合物在其翻译和转运到内质网时组装。

图5. HSP90B1的前体N段通过招募CCDC134到含有OST-A的易位子来抑制其自身的N-糖基化。
OST-A作用机制
OST-A的糖基转移酶活性对于抑制HSP90B1过度糖基化并非必需。这一发现挑战了我们对OST-A功能的传统理解,提示OST-A可能通过非酶活性的方式参与蛋白质的折叠和质量控制。研究人员通过构建OST-A的突变体,并在细胞中表达这些突变体,发现即使在OST-A的糖基转移酶活性被抑制的情况下,HSP90B1的糖基化仍然受到抑制,表明OST-A可能通过其他机制调控HSP90B1的糖基化。OST-A可能不是作为一种酶起作用,而是作为一种支架起作用。

图6. HSP90B1的稳定性和WNT信号传导不依赖OST-A的寡糖转移酶活性。
文章总结
一、主要方法
· 利用细胞生物学方法(如免疫印迹、共沉淀、显微镜定位)分析蛋白修饰与相互作用。
· 通过突变体(改变N-位点或糖基化酶活性)、化学抑制剂(如抑制糖链修剪或加成)调控糖基化过程。
· 功能性测定包括受体在细胞表面的表达量、配体结合/信号转导能力及降解速率等。
· 质谱分析糖基化位点、以及生化方法分析糖链结构变化。
二、核心发现
1. N-糖基化是可调控的,并且其状态(是否附有完整糖链或是否已被糖苷酶/糖转移酶修饰)决定了伴侣蛋白对底物的识别与结合强度。
2. 伴侣蛋白(如calnexin/calreticulin)对特定糖基化状态的偏好影响其与新生受体蛋白的相互作用时间,从而改变折叠效率与质量控制决策(继续折叠/进入降解通路)。
3. 改变N-糖基化(通过基因突变或化学干预)会直接影响某些受体(可能为膜受体或分泌受体)的成熟与从ER到高尔基体及细胞膜的转运,导致细胞表面受体量和功能发生变化。
4. 该调控机制在细胞对压力或生理信号响应时可能被动员,以调整细胞表面受体数量或调节分泌蛋白的输出,从而参与更广泛的细胞功能与适应性反应。
三、结论与意义
· N-连接糖基化不仅是结构性修饰,也是动态调控蛋白命运的关键信号。
· 通过控制伴侣蛋白与底物的相互作用,糖基化状态决定受体是否通过质量控制并正确定位到细胞表面。
· 理解这个调控轴有助于解释某些遗传病、代谢或分泌失调的分子机制,并为开发针对糖基化或伴侣系统的小分子干预提供理论依据。
四、后续研究方向
· 识别更广泛的受体/底物谱及其敏感的糖基化位点。
· 解析不同细胞类型或生理状态下糖基化调控的机制(例如糖酶、转移酶的调控)。
· 开发药物以修复因糖基化异常导致的蛋白折叠或定位缺陷。