欢迎来到乐鱼网页版登录入口网站!《Advanced science》是Wiley出版集团旗下的一本开放获取(Open Access)综合性学术期刊,于2014年创刊。在中科院最新升级版分区表中,大类学科为材料科学1区,小类学科中化学综合为1区、纳米科技为2区、材料科学综合为1区,属于TOP期刊。《Advanced science》是一本跨学科开放获取期刊,涵盖材料科学、物理和化学、医学和生命科学以及工程学等领域,主要发表这些领域的一流基础和应用研究成果。
期刊出版周期:12 issues/year;影响因子:14.1;ISSN:2198-3844;发文量:3290篇/年;
审稿速度:平均12周;版面费:USD 5270.00;

一、研究背景与目标
缺血性脑卒中的严峻性与代谢危机:缺血性脑卒中是由于脑动脉血流中断导致的脑组织损伤,是全球范围内致残和致死的主要原因之一。脑组织高度依赖葡萄糖和氧气作为能量来源。一旦缺血,能量代谢会迅速从有氧氧化转向无氧糖酵解,导致ATP耗竭并引发一系列损伤级联反应,最终造成神经元死亡。
乳酸的双重角色演变:乳酸长期以来被视为糖酵解的代谢废物和组织缺氧的标志。然而,近年的研究颠覆了这一认知,发现乳酸在脑内扮演着更为复杂的角色。在病理条件下,如缺血性脑卒中,乳酸可作为重要的能量底物,通过“星形胶质细胞-神经元乳酸穿梭”被神经元利用,缓解能量危机。此外,临床和实验研究均表明,外源性补充乳酸能够减轻缺血性脑损伤并改善神经功能。
乳酸化修饰:连接代谢与表观遗传的新桥梁:2019年,张等人发现乳酸可以作为前体,诱导组蛋白上的赖氨酸发生乳酸化修饰,这是一种全新的表观遗传修饰。这表明乳酸不仅参与能量代谢,还能直接调控基因表达。后续研究揭示,乳酸化修饰广泛存在于各种蛋白质中,并在免疫调控、神经活动等过程中发挥关键作用。然而,在缺血性脑卒中中,特别是非组蛋白的乳酸化修饰 是否有功能,其具体机制如何,尚属未知。
MeCP2 - 神经系统中的关键转录调控因子:甲基CpG结合蛋白2是一种重要的转录调控因子,主要表达于成熟神经元。它通过其甲基化CpG结合域识别DNA甲基化位点,并招募共抑制因子或共激活因子来调控基因转录。MeCP2的功能异常与Rett综合征等多种神经发育障碍密切相关。在脑卒中研究中,MeCP2也被发现参与神经可塑性和损伤过程,但其是否受乳酸化修饰调控,以及这种调控在卒中中的意义,尚未被探索。
本研究立足于脑卒中中的代谢-表观遗传交叉领域,旨在探究一个核心科学问题:在缺血性脑损伤中,乳酸是否通过诱导非组蛋白MeCP2的乳酸化修饰,进而调控神经元凋亡,最终发挥神经保护作用?
二、关键技术总结
研究综合运用了多种体内外实验技术,探讨MeCP2的乳酸化修饰对神经元细胞凋亡的保护机制。
动物模型:
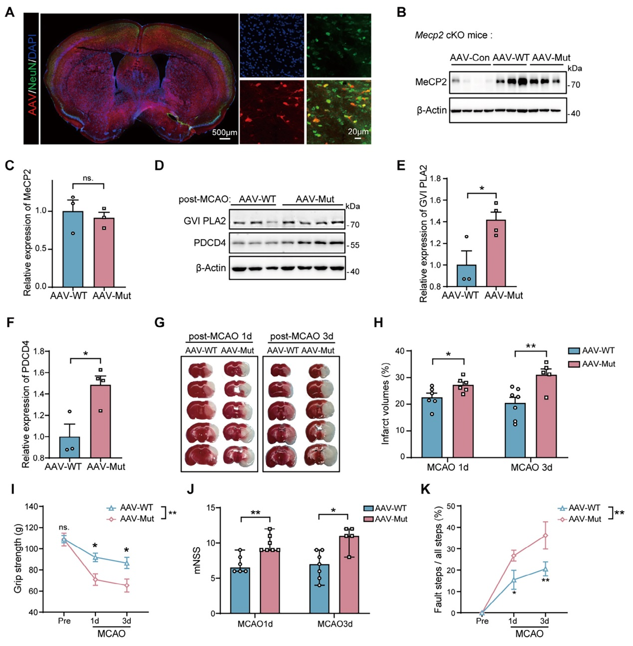
采用经典的tMCAO小鼠模型模拟临床缺血再灌注损伤。利用MeCP2条件性敲除小鼠,并通过腺相关病毒 在神经元中特异性过表达野生型MeCP2或K210R/K249R双位点突变体,用于研究MeCP2乳酸化在特定细胞类型中的功能。
细胞模型:
从胎鼠脑中分离原代皮层神经元培养,用于体外机制研究。通过氧糖剥夺/复氧细胞模型,模拟体外缺血再灌注损伤。HEK293T细胞系用于进行荧光素酶报告基因实验、CRISPR/Cas9介导的MeCP2基因敲除等分子生物学实验。
乳酸化修饰检测与组学分析:
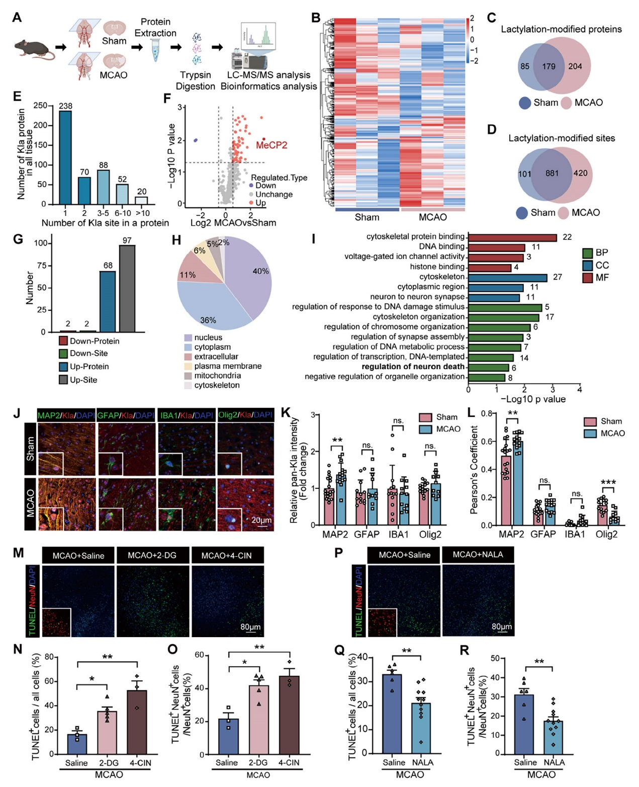
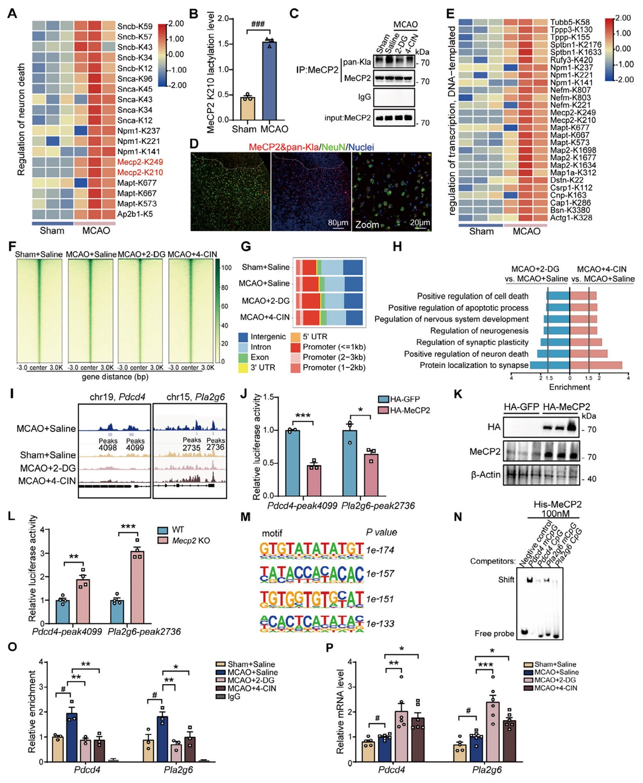
首先,通过Western Blot使用泛乳酸化抗体对脑组织蛋白样品进行初步检测,证实了脑缺血后整体蛋白质乳酸化水平的显著上调;接着,利用抗乳酸化抗体的免疫沉淀技术从假手术组和MCAO组的缺血半暗带组织中特异性富集乳酸化修饰的肽段,然后结合液相色谱-串联质谱技术进行深度分析,系统性地鉴定并定量了在脑缺血背景下发生显著变化的乳酸化蛋白质组谱,该蛋白质组学分析共鉴定出1402个乳酸化位点,对应于468个蛋白质,并筛选出97个上调位点;最后,为验证关键候选靶点,研究进一步采用了平行反应监测这一靶向质谱技术,对MeCP2蛋白K210等特异性乳酸化位点进行了精确定量和验证,从而完成了从全局筛查到重点靶标确认的完整分析流。
功能与行为学评估:
TTC染色定量分析脑梗死体积;TUNEL染色与流式细胞术检测细胞凋亡;神经功能评分:包括改良神经功能严重程度评分、握力测试和步态失误测试,全面评估小鼠的运动、感觉和反射功能。
药理学与遗传学干预:使用2-脱氧葡萄糖 抑制糖酵解,4-肉桂酸 抑制乳酸转运,乳酸钠 补充乳酸,以调控整体乳酸化水平。使用RGFP966 抑制HDAC3,CTB 激活p300,以特异性调控MeCP2的乳酸化水平。
三、主要研究结果
1、蛋白质乳酸化在缺血性脑卒中中具有神经保护作用
研究发现,脑缺血后1天,缺血半球脑组织中的乳酸水平和整体蛋白质乳酸化水平均显著升高,且在缺血半暗带区域尤为明显。使用2-DG抑制糖酵解或4-CIN抑制乳酸转运入神经元,均能显著降低蛋白质乳酸化水平,并导致梗死体积增大、神经功能缺损加重。相反,外源性补充NALA可提高蛋白质乳酸化水平,并显著减小梗死体积,改善神经功能。这表明蛋白质乳酸化是一个内在的神经保护机制。此外,免疫荧光共定位和流式细胞术分析表明,在脑缺血后,乳酸化修饰主要发生在神经元中,而在星形胶质细胞、小胶质细胞和少突胶质细胞中的变化不显著。这提示乳酸化的神经保护作用具有细胞类型特异性。

图1、蛋白质乳酸化在缺血性脑卒中中通过抑制神经元凋亡发挥神经保护作用
2、乳酸化通过抑制神经元凋亡发挥保护作用
功能实验证实,抑制乳酸化会显著增加TUNEL阳性的凋亡神经元数量,并上调凋亡标志物cleaved caspase-3的水平。相反,增强乳酸化则能有效减少神经元凋亡。值得注意的是,乳酸化调控主要影响凋亡通路,而对焦亡和坏死性凋亡通路影响不大。

图2、蛋白质乳酸化在缺血性脑卒中中通过抑制神经元凋亡发挥神经保护作用
3、MeCP2是卒中中关键的乳酸化非组蛋白靶点
乳酸化蛋白质组学分析鉴定出468个蛋白上的1402个乳酸化位点在脑缺血后发生显著变化。其中,与神经元死亡相关的蛋白中,MeCP2 的K210和K249位点的乳酸化水平显著上调。
Co-IP和PLA实验证实,脑缺血后MeCP2的乳酸化增强,并且主要发生在神经元中。此外, CUT&Tag分析发现,MeCP2的结合峰主要富集在基因的启动子区域。抑制乳酸化后,MeCP2在促凋亡基因Pdcd4 和 Pla2g6 启动子上的结合显著减少。荧光素酶报告基因实验和ChIP-qPCR证实,MeCP2能够直接结合并抑制Pdcd4和Pla2g6的转录活性。而MeCP2的乳酸化是这一转录抑制功能所必需的。

图3、MeCP2蛋白的乳酸化在脑卒中中调控神经元凋亡
4、K210和K249是MeCP2功能性的乳酸化位点
序列比对显示,K210和K249位点在多个物种中高度保守。点突变实验证明,将K210或K249突变为精氨酸会显著降低MeCP2的乳酸化水平,并解除其对Pdcd4和Pla2g6的转录抑制。在神经元中表达无法乳酸化的K210R/K249R突变体,会导致在OGD/R条件下凋亡增加,Pdcd4和Pla2g6蛋白表达上调。

图4、MeCP2在K210和K249位点的乳酸化特异性调控凋亡基因表达
5、神经元MeCP2乳酸化对改善卒中结局至关重要

图5、神经元MeCP2乳酸化对改善卒中结局至关重要
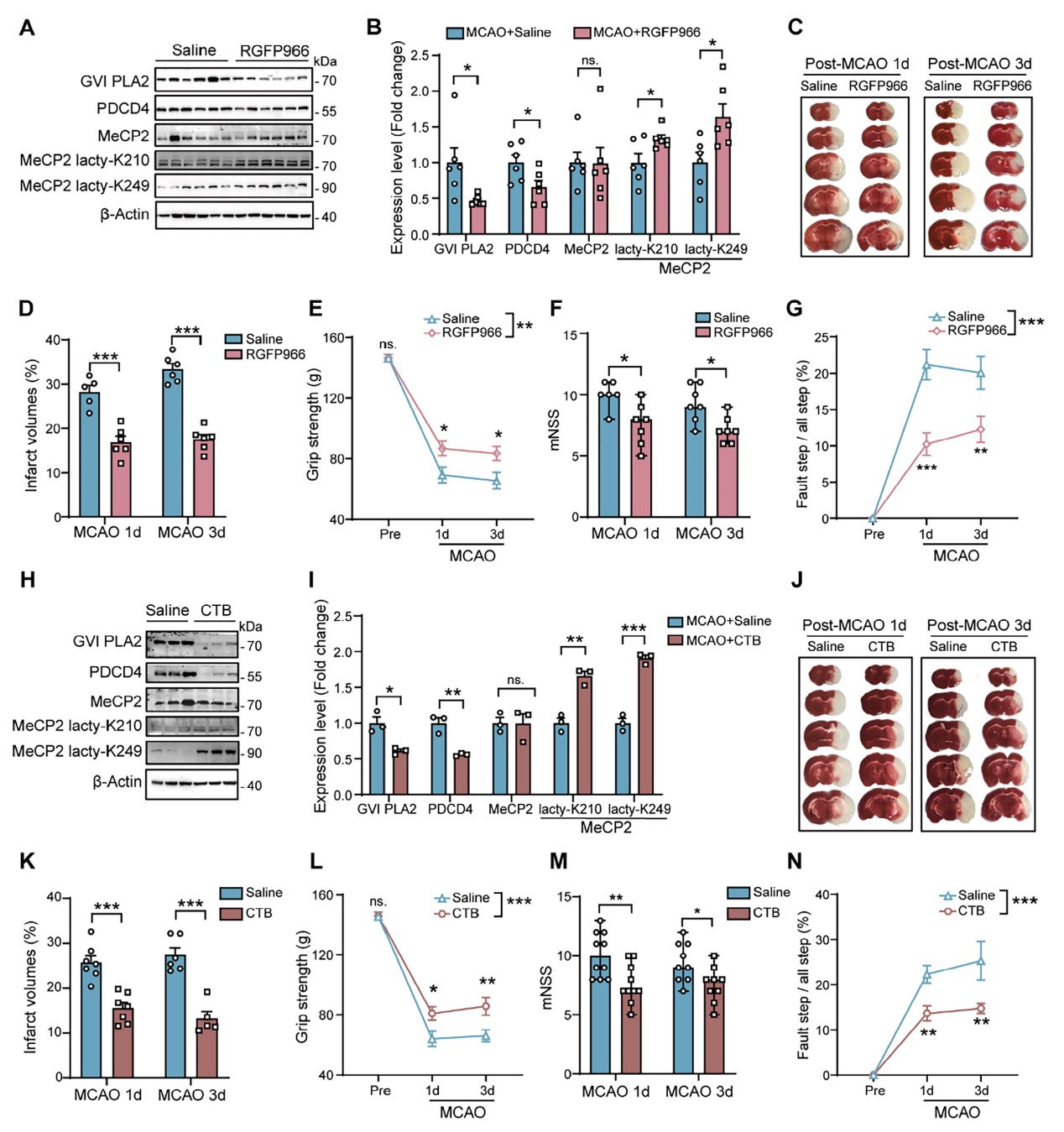
6、HDAC3和p300是调控MeCP2乳酸化的关键酶
HDAC3 是负责去除MeCP2乳酸化的去乳酸化酶。敲低HDAC3会增加MeCP2的乳酸化水平。p300 是催化MeCP2乳酸化的乳酸转移酶。敲低p300会降低MeCP2的乳酸化水平。
而其他HDACs和乙酰转移酶对MeCP2乳酸化没有显著影响。HDAC3抑制剂RGFP966治疗MCAO小鼠发现,脑梗死体积显著减小、小鼠的握力、神经功能评分(mNSS)和步态均得到显著改善。而p300激活剂CTB显著提升了MeCP2在K210和K249位点的乳酸化水平。同样导致了GVI PLA2和PDCD4蛋白水平的下降,同时显著减小了脑梗死体积,并促进神经功能的显著恢复。HDAC3 作为“去乳酸化酶”负向调控MeCP2乳酸化,而p300 作为“乳酸化转移酶”正向调控MeCP2乳酸化。

图6、靶向HDAC3和p300调控MeCP2乳酸化可作为脑卒中的治疗策略
四、全文结论
脑缺血诱导的乳酸积累驱动了广泛的蛋白质乳酸化修饰,这是一种重要的内源性神经保护机制。转录调控因子MeCP2是缺血后一个关键的乳酸化修饰靶点,其K210和K249位点的乳酸化对神经保护至关重要。MeCP2乳酸化通过增强其与促凋亡基因Pdcd4和Pla2g6启动子的结合,转录抑制这些基因的表达,从而减轻神经元凋亡。组蛋白去乙酰化酶HDAC3和乙酰转移酶p300分别是MeCP2的“去乳酸化酶”和“乳酸化转移酶”,共同精细调控其乳酸化水平。靶向MeCP2乳酸化通路,例如使用HDAC3抑制剂或p300激活剂,是一种极具潜力的缺血性脑卒中治疗新策略。
五、研究意义与展望
首次揭示了非组蛋白乳酸化 在脑疾病中的关键作用,建立了“代谢物(乳酸)→ 表观遗传修饰(乳酸化)→ 转录调控(MeCP2)→ 细胞命运(凋亡)→ 疾病表型(脑损伤)”的完整调控轴,深化了我们对代谢与表观遗传交叉对话的理解,极大地拓展了乳酸化修饰的研究疆域。同时,更精准地定位到MeCP2蛋白K210和K249这两个特定的乳酸化位点,为开发高特异性药物奠定了坚实基础。并通过药理学手段抑制HDAC3 或激活p300来增强MeCP2乳酸化,在动物模型中能显著改善卒中结局。为将基础研究发现转化为临床应用提供了直接且可行的路径。
参考文献
M. Sun, Y. Zhang, R. Mao, Y. Chen, P. Liu, L. Ye, S. Xu, J. Jia, S. Shu, H. Li, Y. Yin, S. Xia, Y. Chen, Y. Xu, MeCP2 Lactylation Protects against Ischemic Brain Injury by Transcriptionally Regulating Neuronal Apoptosis. Adv. Sci. 2025, 12, 2415309. https://doi.org/10.1002/advs.202415309.